今日はエロゲ売り場でカップルを3回見ました
シュクレールです。

もう滅びれば良いと思うよ!
秋葉原は入場料とっていいとおもいます。
筐体を買いに行ったついで。ついでですよ。ついで。
本を見繕ってきました。
もとと●店員として、本を買わずにはいられんのです。
今月の電撃は豪華なラインナップ。
狼と香辛料最新刊と紅玉いづきさんの新刊。放課後百物語はまぁ、わしむけのほんですが。あとライトライト。
真ん中の白い紙はトレーダでゲーム売ってきた結果です。
なんか1000円以上にはおまけで200円つくキャンペーンだったらしく。うまうましてきました。
マジアカとかガンダムVSガンダムとかまーもうやらねーだろうなぁとおもったので売ってきました。というか一回クリアしたらだいたいもうやらないんだよな・・・。次にゲームどんどんまってるから。
合計14200円思った以上にうまかった。
さて、筐体の加工を明日やって完成かなぁ・・・
シュクレールです。
もう滅びれば良いと思うよ!
秋葉原は入場料とっていいとおもいます。
筐体を買いに行ったついで。ついでですよ。ついで。
本を見繕ってきました。
もとと●店員として、本を買わずにはいられんのです。
今月の電撃は豪華なラインナップ。
狼と香辛料最新刊と紅玉いづきさんの新刊。放課後百物語はまぁ、わしむけのほんですが。あとライトライト。
真ん中の白い紙はトレーダでゲーム売ってきた結果です。
なんか1000円以上にはおまけで200円つくキャンペーンだったらしく。うまうましてきました。
マジアカとかガンダムVSガンダムとかまーもうやらねーだろうなぁとおもったので売ってきました。というか一回クリアしたらだいたいもうやらないんだよな・・・。次にゲームどんどんまってるから。
合計14200円思った以上にうまかった。
さて、筐体の加工を明日やって完成かなぁ・・・
PR
有給使っておでんいってました。
シュクレールです。
嘘ですよ?
「コイツならありえる」
とか思うかもしれませんけど。
まぁ、行ったのは真実ですが、朝から病院の付き添いで言ってた関係でだな(ry
というわけで基盤が出来上がりました。
火入れも早速行いました。
なんかずっと半田付けやってて素子の付け忘れとかあったかもしれなかったんですが、チェックもせずに火入れをしたくなって、もう出来上がってすぐ接続しました。
音はなったんで、短絡もなかったみたいですね。よかったわー。

ちょっといつもよりでかい画像サイズです。

前回の記事では寂しかった裏部分がこんな感じに。
右下のごちゃごちゃしたぶぶんはけっこう苦労してます。
よく短絡しなかったものだ。
あとは筐体を買ってきて加工するだけです。
ドリル刃買ってこないといかんのですよね・・・。ドリルは物置にあったので、3.2と6.2と8.2かな。
まぁ土曜日に秋葉原いっていろいろ見繕ってくる予定です。
シュクレールです。
嘘ですよ?
「コイツならありえる」
とか思うかもしれませんけど。
まぁ、行ったのは真実ですが、朝から病院の付き添いで言ってた関係でだな(ry
というわけで基盤が出来上がりました。
火入れも早速行いました。
なんかずっと半田付けやってて素子の付け忘れとかあったかもしれなかったんですが、チェックもせずに火入れをしたくなって、もう出来上がってすぐ接続しました。
音はなったんで、短絡もなかったみたいですね。よかったわー。
ちょっといつもよりでかい画像サイズです。
前回の記事では寂しかった裏部分がこんな感じに。
右下のごちゃごちゃしたぶぶんはけっこう苦労してます。
よく短絡しなかったものだ。
あとは筐体を買ってきて加工するだけです。
ドリル刃買ってこないといかんのですよね・・・。ドリルは物置にあったので、3.2と6.2と8.2かな。
まぁ土曜日に秋葉原いっていろいろ見繕ってくる予定です。
テイルズオブハーツが終わらなくてマイソロジー2にいけません。
シュクレールです。

さて、作業に入っとります。もう横長バージョンで作っちゃってます。
ボリュームが直付けです。

パターン裏面。
相変わらず下手くそな半田付けですが。ショートはしっかりテスターで調べてます。
AWG22くらいがやっぱ安心するので、それより細い線はあんま使わないようにしてます。特に電源とGNDは。
左上はかなりカオスです。パターン側は5mmの間隔ボルトなんで、下5mmしかはみ出せないんですよね・・・。いまは作業用に長い間隔ボルトつかってますが。そのおかげですげーぎりぎりです。まぁ、配線は短くしないといろいろと悪さするので致し方ないかと。あと思ったより半田が乗りにくいです。ヤニ入りなのになんでだ・・・。
まぁ、あのカオス地帯にまだ素子挿す予定なのでさらに厳しいことになります。
そして問題発生。実はインプットとボリュームの位置を逆にした性で、音量増大方向が変わっているのに気づきませんでした。なんと左に回すと大きくなるという仕様に。
まぁ・・・いっか。
シュクレールです。
さて、作業に入っとります。もう横長バージョンで作っちゃってます。
ボリュームが直付けです。
パターン裏面。
相変わらず下手くそな半田付けですが。ショートはしっかりテスターで調べてます。
AWG22くらいがやっぱ安心するので、それより細い線はあんま使わないようにしてます。特に電源とGNDは。
左上はかなりカオスです。パターン側は5mmの間隔ボルトなんで、下5mmしかはみ出せないんですよね・・・。いまは作業用に長い間隔ボルトつかってますが。そのおかげですげーぎりぎりです。まぁ、配線は短くしないといろいろと悪さするので致し方ないかと。あと思ったより半田が乗りにくいです。ヤニ入りなのになんでだ・・・。
まぁ、あのカオス地帯にまだ素子挿す予定なのでさらに厳しいことになります。
そして問題発生。実はインプットとボリュームの位置を逆にした性で、音量増大方向が変わっているのに気づきませんでした。なんと左に回すと大きくなるという仕様に。
まぁ・・・いっか。
土曜日以来狩をしてない件について
シュクレールです。
パネル図ができました。
KC3-8-10を使うと想定して。

こんな感じになるかと思います。
でもって配置図がつられるように多少変わりました。

インプットとボリュームの位置ですね。
前の配置図だと、ただでさえボリュームの関係でパネルに密着させるので、トランジスタがじゃまでジャック関係がさせないということに気づきました。あとボリュームの直近にジャックが来るようになってたので、まぁボリュームまわすのに邪魔だと。
んでもってインプットジャックを隙間があるほうにして、ボリュームと間空けて、アウトプットジャックを基板上で回路がないところ飛び出せる様にしました。
まぁ他の筐体でも使いまわせるパネル図なのでもう作っても大丈夫かと・・・。
意外とコネクタが周りの穴ふさぐからけっこうかんがえるのめんどくさかったわー。
シュクレールです。
パネル図ができました。
KC3-8-10を使うと想定して。
こんな感じになるかと思います。
でもって配置図がつられるように多少変わりました。
インプットとボリュームの位置ですね。
前の配置図だと、ただでさえボリュームの関係でパネルに密着させるので、トランジスタがじゃまでジャック関係がさせないということに気づきました。あとボリュームの直近にジャックが来るようになってたので、まぁボリュームまわすのに邪魔だと。
んでもってインプットジャックを隙間があるほうにして、ボリュームと間空けて、アウトプットジャックを基板上で回路がないところ飛び出せる様にしました。
まぁ他の筐体でも使いまわせるパネル図なのでもう作っても大丈夫かと・・・。
意外とコネクタが周りの穴ふさぐからけっこうかんがえるのめんどくさかったわー。
というわけでいろいろ試しました。
なにぶん聞いてみないとわからないというのが多かったので。
検証事項と結果をまとめます。
・バイアス電流:1mA/4mA →音質変わらず
・ダイヤモンドバッファの入力IMP 500/2k →音質変わらず
・アイドル電流:3.4mA/13mA/24mA/43mA →音質変わらず
・電源電圧:9V/12V/18V →特に変わらず
(その他のアイドル電流、バイアスを同等になるように調整)
・電源安定化コンデンサにOS-CONの有無 →音質変わらず
・入力にバッファの有無(アンプとしての入力IMP増)→有りでノイズ増大
(ワニでつないだからだと思われる。手を当てるだけでノイズ大きくなったからそこでノイズ拾ってたと思われる。)
まぁ、耳がたいしたことないから差を拾えないんです・・・。
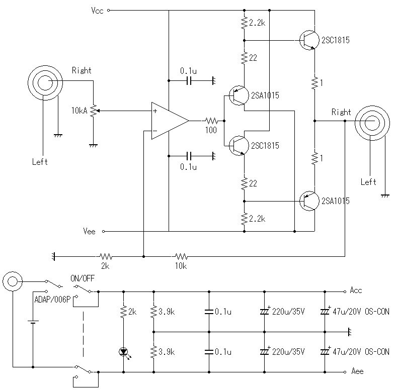
そんなこんなでその結果を考慮した回路図と配置図がこれです。

なんかSWのところ切れてるけどくっついてる感じで。

主な仕様はこんな感じ。
電源電圧 12V(ACアダプタ)と9V(009P)の切り替え付
入力IMP 10kOHM
出力IMP 0.5Ω
周波数帯域 DC-41kHz
最大利得 ×5
最大出力電力 100mW
アイドル電流 17mA(12V) / 3.4mA(9V)
バイアス電流 2.4mA(12V) / 1.4mA(9V)
実測データは以下の感じ(SONYのウォークマン使用時)
最大コレクタ電流 22mA(12V) / NO data(9V)
出力 TYP11μW-MAX56mW(12V) / No data(9V)
コレクタ損失 96-99mW(12V) / No data(9V)
消費電流 TYP64mA-MAX80mA(12V)/9V MAX22mA
使用上の注意
ホワイトノイズのためアンプに入れるオーディオ機器の音量を大きくしてアンプで絞る使い方がベストよ。
DCオフセットが9mVくらいあるょ。たぶんICのオフセットだょ。
ACアダプター使ったほうが音が良いかもね。気分的にだけど。でもスイッチング電源だからリプルでかいけど、まぁわしの耳には違いがわからn(ry
一応回路図の補足を(動作的な意味じゃなくて)
・DCオフセットが出ちゃってるので、最後にコンデンサ入れたかったんですけど、まぁいろいろあってやめました。(負荷SPとHiCUT作るとか等の理由で)
・同じ理由で入力にコンデンサ入れたかったんですけど。まぁいろいろあってやめました。
・のわりには41kのHi CUTしてます。
・出力に抵抗入れようかと思ったんですがやめました。
・効果があるのか知らないけどダイヤモンドバッファの入り口に抵抗入れときました。音には影響なし。まぁ耳が(ry
・気分的にOS-CONを使ってます。わしの耳には違いがわからんが。
・ボリュームは2連のAカーブ。なんか有名らしい東京光音の2CP601 2550円超たけえ死ぬ。
そんな感じです。
配置図きまったので筐体も考えてるのですが、縦長にするか横長にするか迷い中。上の図は横長用の配置図。縦長用もあるけど、そっちのほうが引き回しが多少大きいので、横長にしようかと思ってます。
タカチの
KC4-10-8(80×100×40)\1000/105g
UC11-3-8(80×110×30)\1480/170g
KC3-8-10(75×100×30)\910/100gを横向きで使う
このへんかなぁと思ってます。
来週あたり見に行く予定。それまでに基板作らないとね。
なにぶん聞いてみないとわからないというのが多かったので。
検証事項と結果をまとめます。
・バイアス電流:1mA/4mA →音質変わらず
・ダイヤモンドバッファの入力IMP 500/2k →音質変わらず
・アイドル電流:3.4mA/13mA/24mA/43mA →音質変わらず
・電源電圧:9V/12V/18V →特に変わらず
(その他のアイドル電流、バイアスを同等になるように調整)
・電源安定化コンデンサにOS-CONの有無 →音質変わらず
・入力にバッファの有無(アンプとしての入力IMP増)→有りでノイズ増大
(ワニでつないだからだと思われる。手を当てるだけでノイズ大きくなったからそこでノイズ拾ってたと思われる。)
まぁ、耳がたいしたことないから差を拾えないんです・・・。
そんなこんなでその結果を考慮した回路図と配置図がこれです。
なんかSWのところ切れてるけどくっついてる感じで。
主な仕様はこんな感じ。
電源電圧 12V(ACアダプタ)と9V(009P)の切り替え付
入力IMP 10kOHM
出力IMP 0.5Ω
周波数帯域 DC-41kHz
最大利得 ×5
最大出力電力 100mW
アイドル電流 17mA(12V) / 3.4mA(9V)
バイアス電流 2.4mA(12V) / 1.4mA(9V)
実測データは以下の感じ(SONYのウォークマン使用時)
最大コレクタ電流 22mA(12V) / NO data(9V)
出力 TYP11μW-MAX56mW(12V) / No data(9V)
コレクタ損失 96-99mW(12V) / No data(9V)
消費電流 TYP64mA-MAX80mA(12V)/9V MAX22mA
使用上の注意
ホワイトノイズのためアンプに入れるオーディオ機器の音量を大きくしてアンプで絞る使い方がベストよ。
DCオフセットが9mVくらいあるょ。たぶんICのオフセットだょ。
ACアダプター使ったほうが音が良いかもね。気分的にだけど。でもスイッチング電源だからリプルでかいけど、まぁわしの耳には違いがわからn(ry
一応回路図の補足を(動作的な意味じゃなくて)
・DCオフセットが出ちゃってるので、最後にコンデンサ入れたかったんですけど、まぁいろいろあってやめました。(負荷SPとHiCUT作るとか等の理由で)
・同じ理由で入力にコンデンサ入れたかったんですけど。まぁいろいろあってやめました。
・のわりには41kのHi CUTしてます。
・出力に抵抗入れようかと思ったんですがやめました。
・効果があるのか知らないけどダイヤモンドバッファの入り口に抵抗入れときました。音には影響なし。まぁ耳が(ry
・気分的にOS-CONを使ってます。わしの耳には違いがわからんが。
・ボリュームは2連のAカーブ。なんか有名らしい東京光音の2CP601 2550円超たけえ死ぬ。
そんな感じです。
配置図きまったので筐体も考えてるのですが、縦長にするか横長にするか迷い中。上の図は横長用の配置図。縦長用もあるけど、そっちのほうが引き回しが多少大きいので、横長にしようかと思ってます。
タカチの
KC4-10-8(80×100×40)\1000/105g
UC11-3-8(80×110×30)\1480/170g
KC3-8-10(75×100×30)\910/100gを横向きで使う
このへんかなぁと思ってます。
来週あたり見に行く予定。それまでに基板作らないとね。
プロフィール
HN:
komyu/シュクレール/修造
性別:
非公開
自己紹介:
こうぶつはけものみみとのーびす(♀)とエリーン
主にROとTERAとラノベと雑多なkomyuの日記帳です。
主にROとTERAとラノベと雑多なkomyuの日記帳です。
TERAキャラ紹介
シュクレール(バサ)
syuzo(エレ)
サケマス(アチャ)
その他サブ
ウリエルキゥィス(スレLv54)
Vermillion(サラLv56)
パズドラ
157,318,362
フレンド募集中
枠なきゃ増やす
最終プレイ3日以上になったら消す
カレンダー
| 12 | 2026/01 | 02 |
| S | M | T | W | T | F | S |
|---|---|---|---|---|---|---|
| 1 | 2 | 3 | ||||
| 4 | 5 | 6 | 7 | 8 | 9 | 10 |
| 11 | 12 | 13 | 14 | 15 | 16 | 17 |
| 18 | 19 | 20 | 21 | 22 | 23 | 24 |
| 25 | 26 | 27 | 28 | 29 | 30 | 31 |
最新記事
(12/02)
(07/07)
(07/06)
(06/14)
(05/31)
ブログ内検索
最新コメント
